Instance Verification Kit (IVK)
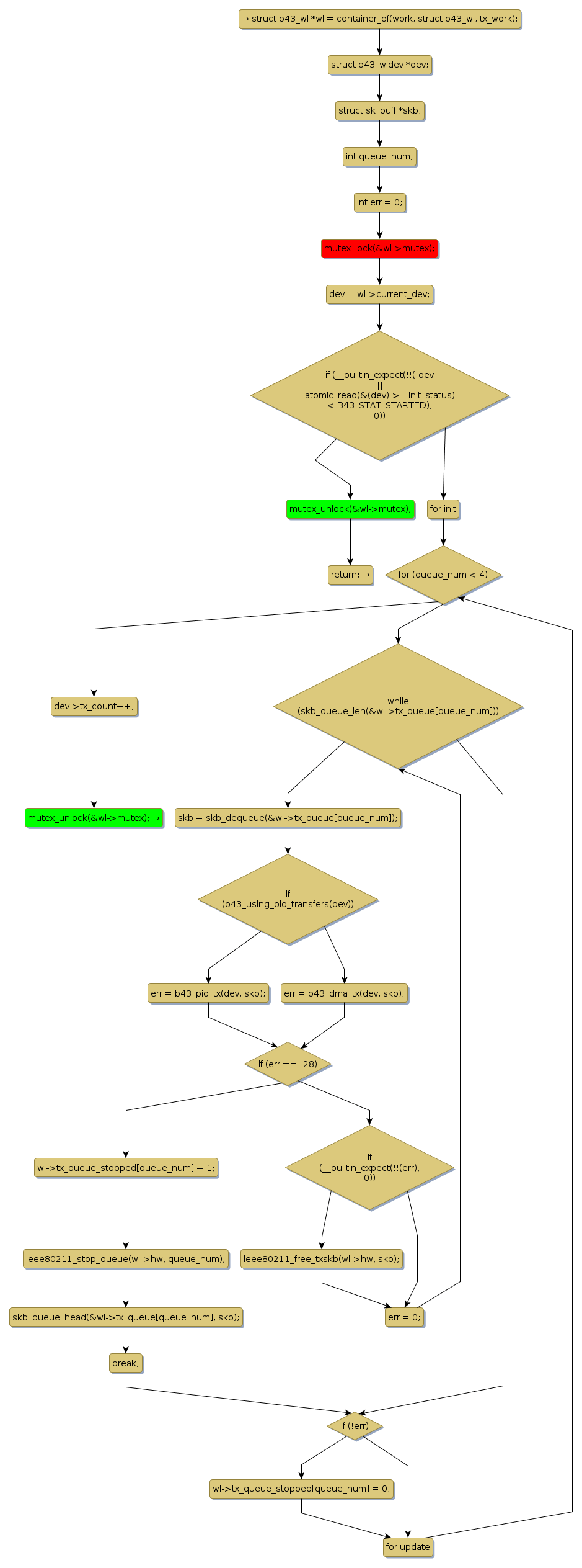
mutex lock @ [99427+23+/linux-3.19-rc1/drivers/net/wireless/b43/main.c]
Instance Signature: mutex
|
The Matching Pair Graph:
|
|
Function Name
|
Control Flow Graph (CFG)
|
Events Flow Graph (EFG)
|
Source Correspondence
|
|
b43_tx_work
|
|
|
[99244+11+/linux-3.19-rc1/drivers/net/wireless/b43/main.c]
|